医院简介
新闻中心
专家荟萃
科研教学
联系我们
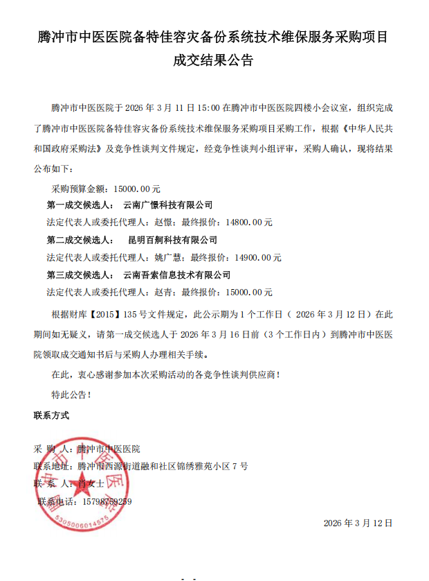
你现在的位置: 首页 > 院务公开 > 招投标公告
时间:2026-03-12 发布人:小编 浏览: 分享到:QQ空间新浪微博腾讯微博人人网百度贴吧微信
上一篇:腾冲市中医医院住院大楼病房地胶更换及卫生间防水维修服务采购项
下一篇:腾冲市中医医院护理部专业陪护公司采购项目遴选公告
关于我们| 院长信箱| 合作交流| 人才招聘| 联系我们| 版权声明| 投诉意见| 网站地图| 管理入口
地址:腾冲市西源街道观音塘社区南诏小区196号 联系电话:0875-5183672 ICP备案号:滇ICP备17007072号
设计/运营维护:国医在线运营发展中心
云南省中医医疗公众服务网·腾冲市中医医院
滇公网安备 53052202000222号